توضیحات
خرید آیسی TNY278PN در شار الکترونیک
آیسی TNY278PN یک درایور PWM با توان 21.5 وات از Power Integrations است.
مشخصات فنی آیسی TNY278PN
• ولتاژ درین : 0.3V- تا 700V
• توان خروجی : 16W
• دمای کاری (Operating Temperature): از 40- تا 150+ درجه سانتی گراد
• پکیج: DIP-8C
• سرعت سوئیچینگ: 132kHz
• برند: Power Integrations
ابعاد آیسی TOP256PN
• طول کل: 9.83mm
• عرض کل: 6.6mm
• ارتفاع کل: 7.62mm
کاربردهای آیسی TNY278PN
• منابع تغذیه سوئیچینگ (SMPS)
• شارژرها و آداپتورها
• تغذیه دستگاههای کوچک و صنعتی
• تامین انرژی برای سیستمهای الکترونیکی با مصرف کم
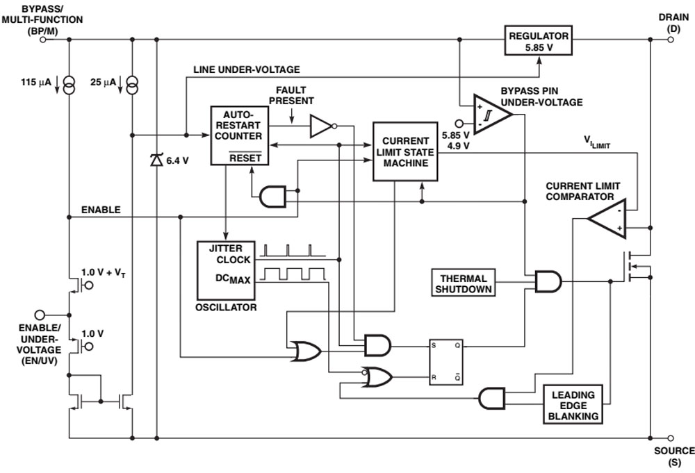
ساختار داخلی آیسی TNY278PN


دیتاشیت آیسی TNY278PN
جهت دانلود دیتاشیت میتوانید از اینجا اقدام نمایید.










دیدگاهها
هیچ دیدگاهی برای این محصول نوشته نشده است.