توضیحات
خرید TOP268EG آیسی سوئیچینگ PWM با توان خروجی 105 وات
مشخصات فنی آیسی TOP268EG
• آیسی PWM سوئیچینگ
• جریان درین (Drain Current): 200mA
• توان خروجی: 105W
• دمای کاری (Operating Temperature): 40- تا 125+ درجه سانتی گراد
• پکیج: eSIP-7C
• برند: Power Integrations
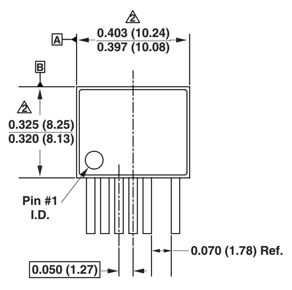
ابعاد آیسی TOP268EG
• طول کل: 10.24mm
• عرض کل: 7.4mm
• ارتفاع کل: 2.06mm
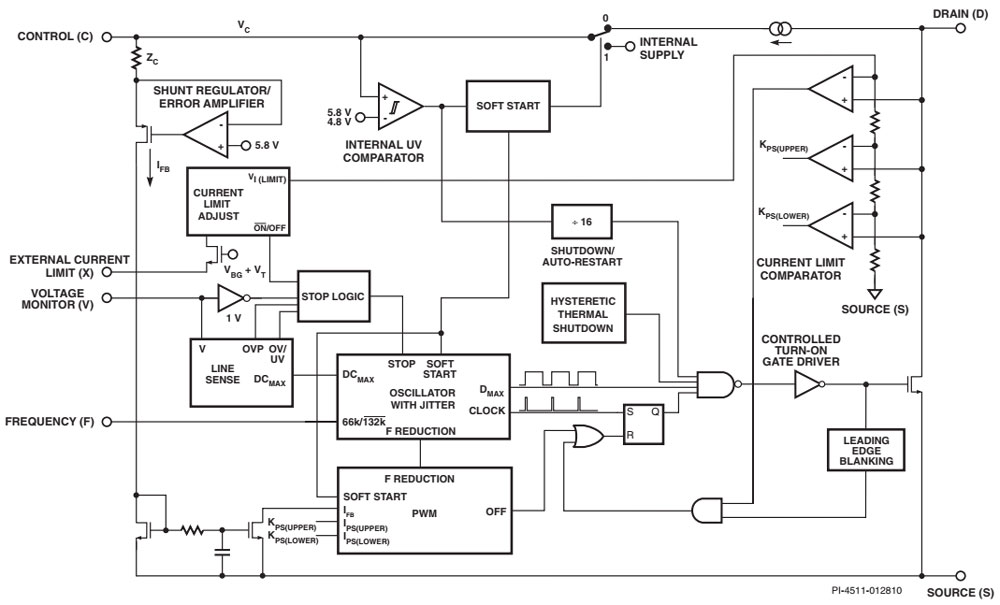
ساختار داخلی آیسی TOP268EG
کاربردهای آیسی TOP268EG
• منبع تغذیه سوئیچینگ برای دستگاههای خانگی و صنعتی
• درایوهای موتور کوچک
• سیستمهای تغذیه مدرن و منابع تغذیه سوئیچینگ با کارایی بالا
دیتاشیت آیسی TOP268EG
جهت دانلود دیتاشیت میتوانید از اینجا اقدام نمایید.












دیدگاهها
هیچ دیدگاهی برای این محصول نوشته نشده است.